Identifiez les leviers d’amélioration et pilotez efficacement votre performance opérationnelle
L’optimisation des processus métiers est un levier essentiel pour améliorer la performance, réduire les coûts et soutenir les transformations numériques. BrightLine Conseil vous accompagne dans l’analyse, la cartographie et l’amélioration continue de vos processus pour une organisation plus agile et efficiente.
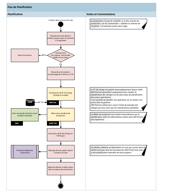
Notre démarche se structure en 5 étapes clés
-
Analyse de l’existant
✦ Recueil des pratiques actuelles et documentation des processus clés
✦ Identification des dysfonctionnements, doublons ou zones d’inefficacité -
Cartographie avancée
✦ Modélisation des processus selon des standards (BPMN, IDEF, LEVEL)
✦ Visualisation des flux métiers, applicatifs, data et infrastructures -
Diagnostic et recommandations
✦ Évaluation des performances actuelles (délais, coûts, risques)
✦ Proposition de leviers d’optimisation adaptés (automatisation, simplification, digitalisation) -
Élaboration du plan d’amélioration
✦ Définition des actions prioritaires et des indicateurs de suivi
✦ Construction d’un plan structuré aligné sur vos objectifs opérationnels -
Accompagnement au déploiement
✦ Support à la mise en œuvre des améliorations proposées
✦ Suivi des résultats et ajustement des dispositifs en continu
Bénéfices pour vous
- ✎ Une meilleure visibilité sur vos processus métiers et leurs interactions
- ✎ Des gains mesurables en efficacité, qualité et rapidité d’exécution
- ✎ Une capacité renforcée à piloter vos projets de transformation
- ✎ Une base solide pour l’automatisation ou la digitalisation de vos opérations
Prêt à rendre vos processus plus performants et mieux maîtrisés ?
Contactez-nous pour démarrer un diagnostic opérationnel
www.brightlineconseil.com